
前言
嗨喽,大家好,我是CrazyCodes, 今天我们结合日常碰到的工作场景来讲解GIT,文末附有精美流程图,需要请自取。
历史
从古至今,无论学个什么东西,都要先得聊聊其发源地。
- Git 是一个开源的分布式版本控制系统,是Linux之父Linus为了帮助管理Linux内核开发而开发的一个开放源码的版本控制软件。
 - GitHub 基于Git开发的软件项目托管平台。
 - GitLab 也是基于Git开发的软件项目托管平台,但其是开源的。
 
基本知识
git clone && git init
本地初始化一个Git仓库

与从远程拉取到本地一个Git仓库,本质上没有区别,在远程拉取仓库也需要先在远程建立仓库,其命令依旧是git init
git目录
切换分支
.git/HEAD 用于记录当前所在分支,使用 git checkout branchName 是直接修改该文件
ref: refs/heads/master
某个分支的当前提交
.git/refs/heads
e6caa5bbcd4d362d3a5bac6b5a3417c15991484c
类似的查看某个标签的当前提交 .git/refs/tags
e6caa5bbcd4d362d3a5bac6b5a3417c15991484c
暂存区
git add filename 该动作内容保存在 .git/index 文件中
日志
.git/logs 保存所有日志 ,使用 git log 会查询该文件
常用命令
- git add
 - git commit
 - git merge
 - git checkout
 - git diff
 - git status
 - git log
 
学习平台
应用场景
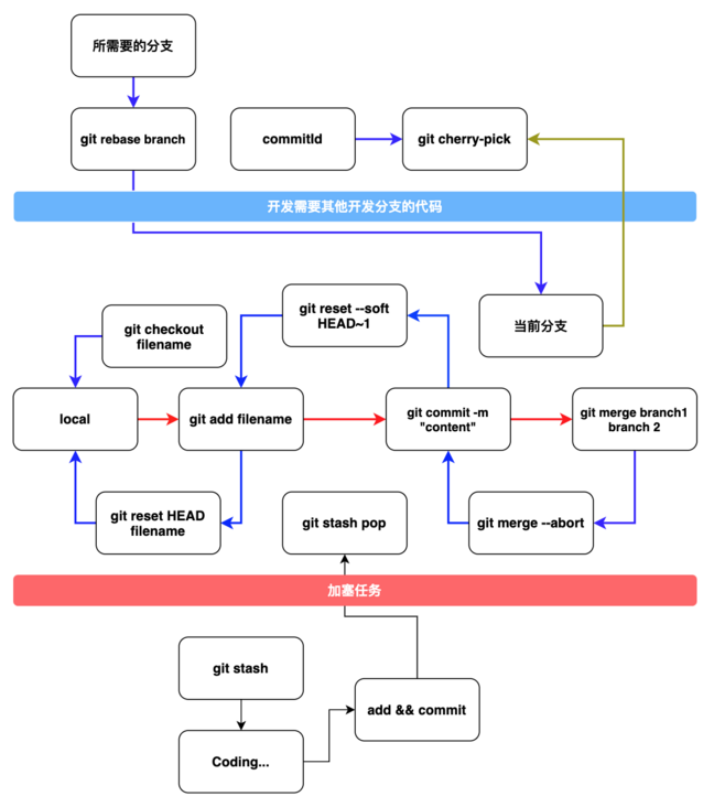
git blame 找出“真凶”
git blame filename
git checkout 回滚文件
git checkout filename
git add 如何取消
git reset HEAD filename
git commit 如何取消
git reset --soft HEAD~1 // 重新修改commit信息 git commit --amend
git merge 如何取消
git merge --abort
不要盲目使用git add .
git status // 在将文件添加到缓存区之前,请一定、一定、一定先git diff 下 git diff // 检查所有修改都是想add的,如果所有修改都是的话,可以使用 git add . 除此之外还请慎重呀! git add . || git add filename1 filename2
git rebase 变基 ==“换爹”?
git rebase branch
git cherry-pick 不动声色的“偷代码”
git cherry-pick hashcommit|branchname
加塞任务如何处理
git stash git stash apply|pop git list
最后,根据上述描述的工作中经常遇到的场景给出一张流程图。

致谢
感谢你看到这里,希望本篇文章可以帮助到你,谢谢!
原文链接:https://segmentfault.com/a/1190000040450097























